Fig. 10
From: Understanding Horizontal Gene Transfer network in human gut microbiota

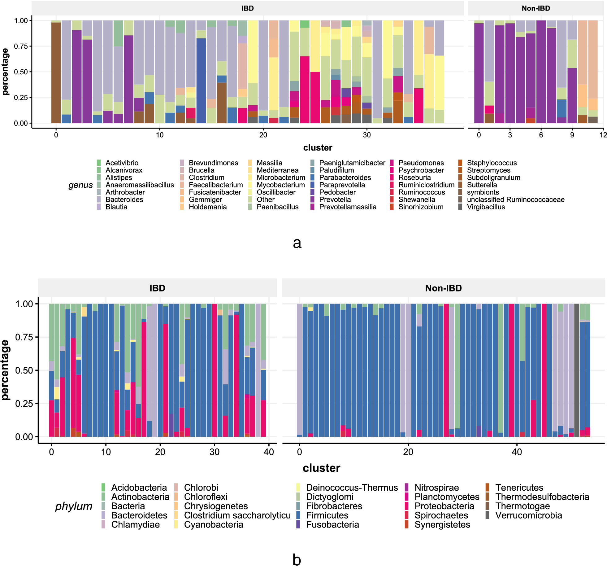
a Comparison between the composition of 38 IBD and 12 Non-IBD HECs at genus level; b Phylum composition of 40 IBD and 54 Non-IBD clusters of HGT communities
From: Understanding Horizontal Gene Transfer network in human gut microbiota

a Comparison between the composition of 38 IBD and 12 Non-IBD HECs at genus level; b Phylum composition of 40 IBD and 54 Non-IBD clusters of HGT communities